关于公布机动车违法停车严管路段的通告
为进一步加强道路交通管理工作,规范交通秩序,提升道路通行效率,创造良好的交通环境,推动文明城市质量再提升,根据《中华人民共和国道路交通安全法》《中华人民共和国道路交通安全法实施条例》等法律法规,郁南县公安局交通警察大队结合辖区实际,依法将部分主次干道和交通流量大、易拥堵路段设置为机动车违法停车严管路段,现将有关事项通告如下:
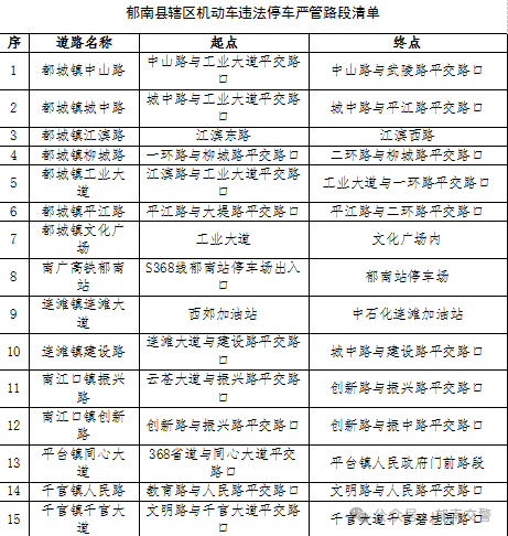
一、机动车违法停车严管路段范围

二、公示时间
公示时间为:2024年10月21日至2024年10月31日
三、严管措施
(一)严管路段内(包括机动车道、非机动车道及人行道)除停车泊位外禁止机动车辆停放,对于机动车违反规定停放、临时停车的,郁南县公安局交通警察大队将依照有关法律法规的规定,通过现场查纠或交通技术监控设备、移动执法终端设备抓拍等方式直接进行严格处罚,严重妨碍其他车辆、行人通行的,公安交警部门将依法拖移车辆并予以处罚。
(二)为确保沿街商铺商业运作,严管路段允许临时停放时间为晚上22:00至次日凌晨7:00,临时停放车辆应自觉顺向靠边有序停放,并排或逆向停放的将视为违反规定停放,公安交警部门将依法作出处罚。
请广大交通参与者自觉遵规守法、文明驾车、规范停车,积极倡导文明交通行为,共同创造安全、有序、畅通的道路交通环境。本通告自2024年11月1日起实施。
特此通告
郁南县公安局交通警察大队
2024年10月21日
来源:郁南交警