广大市民朋友:
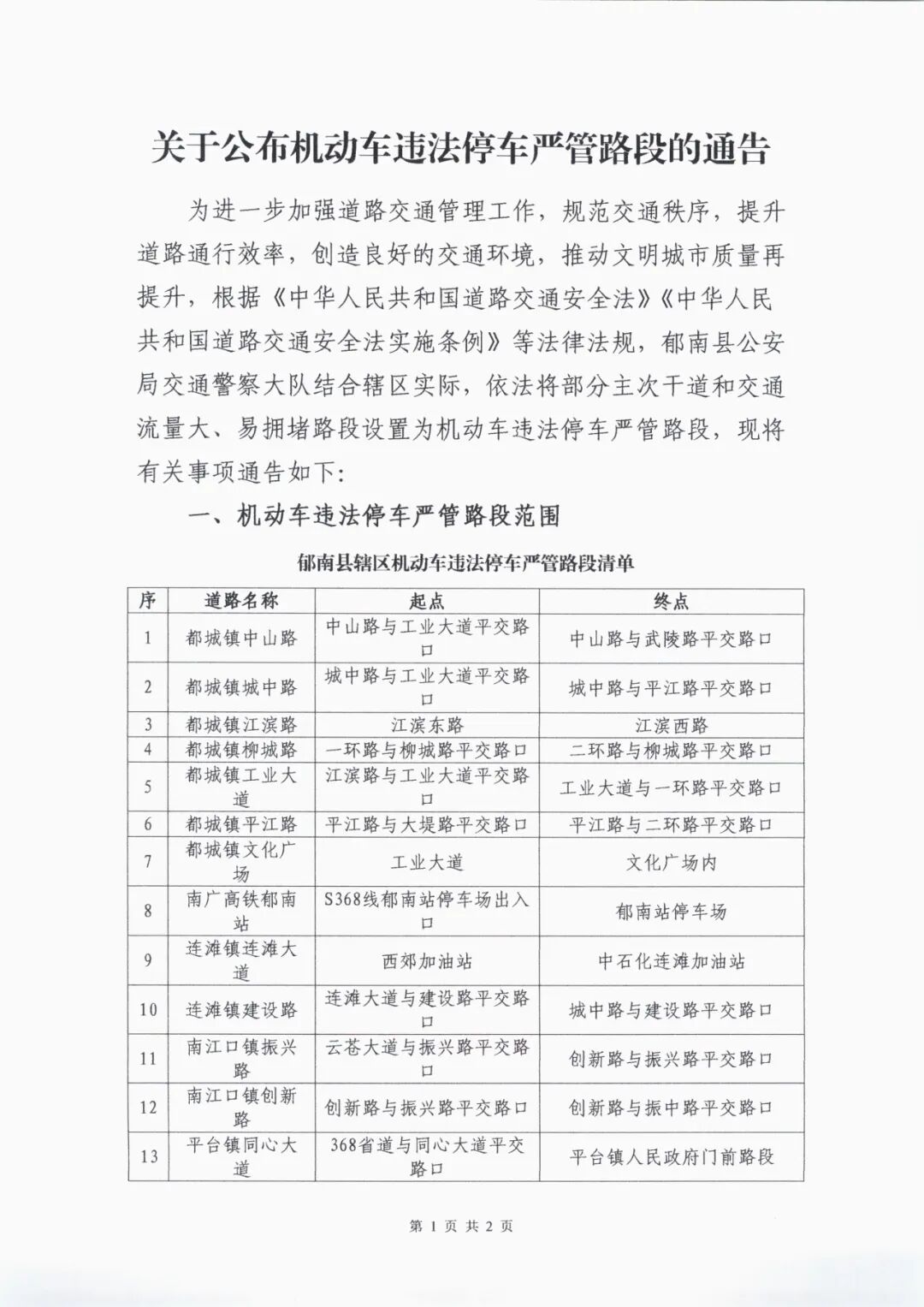
为进一步加强道路交通管理工作,规范交通秩序,营造安全、有序、畅通的道路交通环境,保障市民出行安全,提升城市文明形象,郁南县公安局交警大队于2024年10月21日发布《关于公布机动车违法停车严管路段的通告》。现就规范停车秩序相关事项温馨提示如下:请严格按照交通标志、标线指示,在划定的停车泊位内规范停车。严禁在机动车道、非机动车道、人行横道、消防通道、盲道、公交站台、交叉路口等禁停区域停放车辆,在交通秩序严格管理路段违停的,交警部门将依法进行处罚(通知提醒的同时采集违法证据并上传)。
违法停车不仅影响城市道路交通秩序,增加交通事故风险,还会损害城市文明形象。依据《中华人民共和国道路交通安全法》及相关法律法规,对违法停车行为,交警部门将依法予以警告、罚款等处罚。因违法停车引发交通事故或造成严重后果的,当事人还将承担相应的法律责任。


良好的停车秩序需要大家共同努力,请广大市民朋友自觉遵守停车规定,养成文明停车习惯。让我们携手营造安全畅通、文明和谐的道路交通环境!